日前,市教育考试院公布了《2026年艺术类考生报考须知》,我市2026年普通高校招生艺术类专业考试包括我市专业统考和高校专业校考,专业统考将于2025年12月陆续举行,除纳入普通类批次录取的艺术类专业外,凡报考艺术类专业的考生均须参加我市相应科类专业统考。
一、音乐类
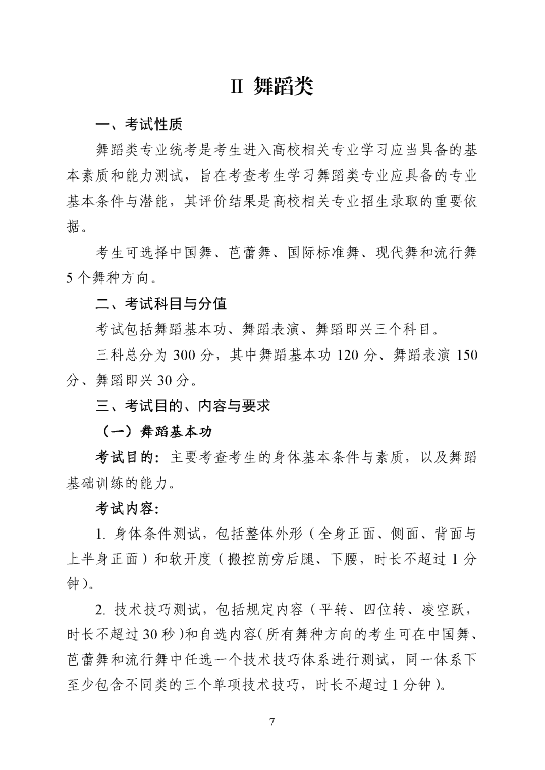
二、舞蹈类
三、表(导)演类
四、播音与主持类
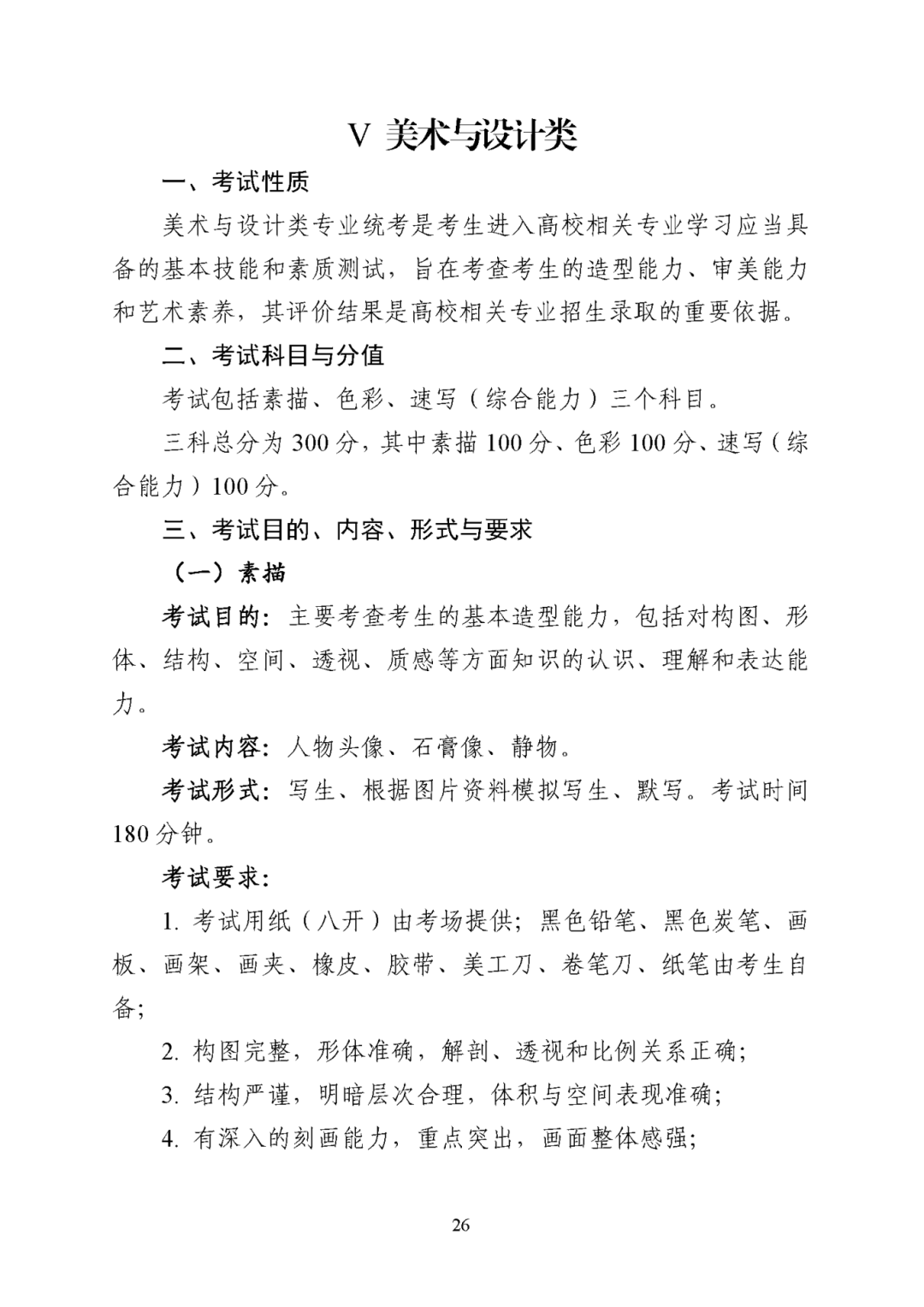
五、美术与设计类
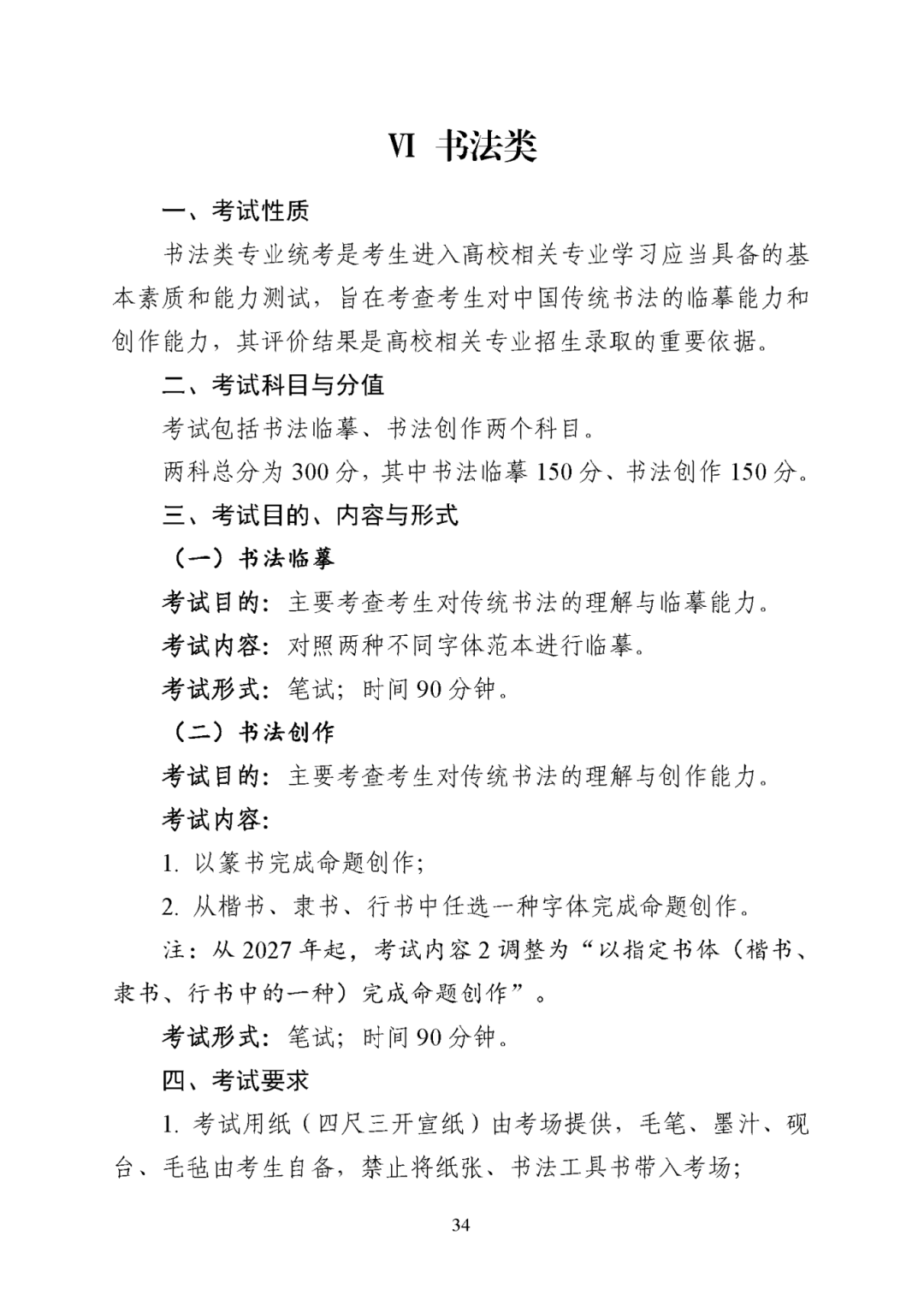
六、书法类
来源:重庆招考
023-6539 3933
31567393
咨询老师
谭老师
156 8338 9616
周老师
185 8079 2888